试管婴儿纳入医保报销,试管婴儿费用到底有多高?
原标题:保重保险:全国首次!试管婴儿纳入医保报销,试管婴儿费用到底有多高?
今年的2月21日,北京16项辅助生殖技术项目纳入医保报销,消息一出就炸了锅。
自去年5月31号颁布三胎政策以来,全国各地纷纷出台不少鼓励生育的配套政策。而之前将辅助生殖纳入医保的呼声一直很高,没想到这么快就安排上了!
一、辅助生殖技术终于进医保了!
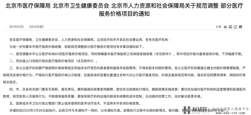
2月21日,北京市医疗保障局发文,规范调整北京市公立医疗机构63项医疗服务价格项目,其中就有16个辅助生殖技术项目!

北京市医保局官方通知
文章内容大概是:
为实施积极生育支持措施,通过组织专家论证,在费用可控、确保医保基金可承受的基础上,将门诊治疗中常见的宫腔内人工授精术、胚胎移植术、精子优选处理等16项涉及人群广、诊疗必需、技术成熟、安全可靠的辅助生殖技术项目纳入医保甲类报销范围。
据了解,该政策将于3月26日落地,适用于北京市公立医疗机构,非公立医保定点医疗机构参照执行。
目前北京具有辅助生殖资质的基本医保定点医疗机构有15家,包括北医三院、北京协和、北京妇产医院等。
北京16项纳入医保报销的辅助生殖项目
国家统计局最新数据显示,目前,我国育龄夫妇的不孕不育率已经上升至约12%-18%,但“不孕不育症”却一直不在医保的报销范畴。
不孕不育的治疗费用又极其昂贵,让不少家庭同时面临经济和精神的双重压力。
将不孕不育纳入进医保可以说是一大创举了。
二、什么是辅助生殖技术?
辅助生殖技术是目前治疗不孕不育的重要方法。指采用医疗辅助手段帮助不孕夫妇妊娠的技术,包括配子移植、人工授精、体外受精-胚胎移植(IVF-ET)等。
其中,人工授精和试管婴儿技术(IVF)应用最为广泛的。
三、辅助生殖技术需要花多少钱?
试管婴儿的费用一般分为四个部分:术前检查费用、降调节;促排卵药费;手术费用(包括了B超费、取卵、胚胎培养、胚胎移植费);黄体支持药物费用(移植胚胎后,需要使用黄体支持药物)。
试管婴儿第4代还没有推行使用,目前主要是1-3代的。常规试管婴儿技术花费大约是25000-40000 元/周期。
三代试管技术相较一代二代技术价格更高更贵,计费单位是单个胚胎或每个卵,一次胚胎植入前遗传学检测(PGT)就高达4000元上下。
而在实际的临床中,通常需要一次取多枚卵子、培养多个胚胎备用。这样患者做三代试管婴儿的整体检测费用将超过万元以上。
但辅助生殖一次的成功率是有限的,如果未成功则需要继续尝试,而连续的治疗就会提高花费。
万一第一次没成功,做第二次、第三次的话,等于重复第一次的动作。检测、促卵、取卵等,花费十来万的都有,患者的经济负担之重可想而知。
而一旦辅助生殖技术进入医保项目,患者单个辅助生殖周期费用医保可以覆盖掉1-2万元,整个辅助生殖费用可以覆盖的总额更高。
四、其他城市有希望将辅助生殖纳入医保吗?
早在去年3月,全国人大代表高莉建议,将不孕不育诊疗纳入医保。
高莉代表指出:“不少患者来自农村或者中小城市,到大城市、省城治疗不孕不育症的医疗费用、交通费用、食宿费用等,给本来已经背负着沉重心理压力的患者又带来经济负担。”
针对此建议,国家医保局也予以了回复:医保部门已将符合条件的生育支持药物溴隐亭、曲普瑞林、氯米芬等促排卵药品纳入支付范围,提升了不孕不育患者的用药保障水平。
同时,在诊疗项目方面,国家医保局立足“保基本”的定位,在科学测算,充分论证的基础上,逐步把医保能承担的技术成熟、安全可靠、费用可控的治疗性辅助生殖技术按程序纳入医保支付范围。
北京市的这次创举将会是一个里程碑,可谓是“前无古人”,但是相信肯定“后有来者”,相信之后辅助生殖服务纳入医保会在全国各地开花,缓解不孕不育家庭的支付压力,提升我国的生育率。
如果所在的城市暂时没有将辅助生殖技术纳入到医保,可以考虑异地就医。
五、宝宝出生后,这些保险要抓紧买!
宝宝出生后的几件大事,莫过于取名字、上户口和给孩子上保险。那么, 孩子的保险应该怎么配置呢?





